
Som a un planeta misteriós de la galàxia X-32. Com sabeu, tenim la missió de rescatar la gran científica Dra. Snippet, que ha estat segrestada pels malvats xeldonians. Per fer-ho, teniu un robot que us ajudarà al llarg de tota l’aventura.
El problema és que el vostre robot està perdut pel planeta i ha de trobar la vostra nau.
Per sort, el robot és capaç de seguir un rastre lluminós. Sereu capaços de programar-lo per guiar-lo fins a la vostra nau?
Escolliu la vostra placa



Preparació de la missió
El vostre robot disposa d’un braçalet amb diversos sensors, però aquest s’ha espatllat! El repte d’aquesta missió és construir un nou braçalet robòtic per ajudar el robot a complir la seva missió. Al llarg dels diferents reptes, anireu afegint noves funcions a aquest braçalet.
En aquest primer repte, l’objectiu és crear un braçalet que detecti la llum i ajudi el robot a arribar a la nau. Quan el sensor de llum detecti una certa intensitat lumínica, la placa mostrarà un símbol a la matriu de LEDS en funció de la quantitat de llum rebuda. Per fer-ho, necessitareu una llanterna o un focus de llum.

Què necessiteu?
La missió la fareu de peu, amb el braçalet lligat al canell.
✅ Situeu un alumne/a que porti el braçalet a un punt de l’aula.
✅ A una distància de 2 m d’aquest alumne/a situeu un altre alumne/a amb una llanterna i enceneu-la.
✅ Altres companys poden fer d’obstacles que impedeixin arribar a la nau seguint una única línia recta.
✅ L’alumne/a que porta el braçalet avançarà un pas cada cop que la placa detecti la llum, fins arribar a la nau. Que comenci l’aventura!
Programació de la placa
El sensor de llum mesura la intensitat de la llum ambiental. Funciona detectant la quantitat de llum que incideix a través seu i converteix aquesta informació en un senyal elèctric. La placa rep aquest senyal elèctric i activa diferents accions, com mostrar informació a la pantalla o activar altres components.
Per completar la missió, heu de seguir els següents passos:
- Orientació de la placa: Col·loqueu la placa en una posició adequada i, amb una llanterna, il·lumineu a distància el sensor de llum.
- Detecció de la llum: Quan el sensor detecti llum, la pantalla mostrarà un missatge i una imatge que us avisarà que aneu pel camí correcte (per exemple, una fletxa, una cara somrient, etc.), i podreu avançar pas a pas cap a la nau.
- Afegir un so: Podeu fer que quan la placa detecti la màxima intensitat de llum, reprodueixi un so, avisant que ja heu arribat a la nau (al vostre escenari, haureu arribat a la llanterna)
Poseu en marxa els vostres braçalets! Intenteu que hi hagi poca llum a l’aula i que la llanterna sigui la principal font de llum. Així, la placa detectarà millor el feix de llum.
Recomanem que, abans de programar, feu un petit programa que us ajudi a detectar els valors numèrics de la intensitat de la llum, tenint en compte les condicions ambientals de la vostra aula.
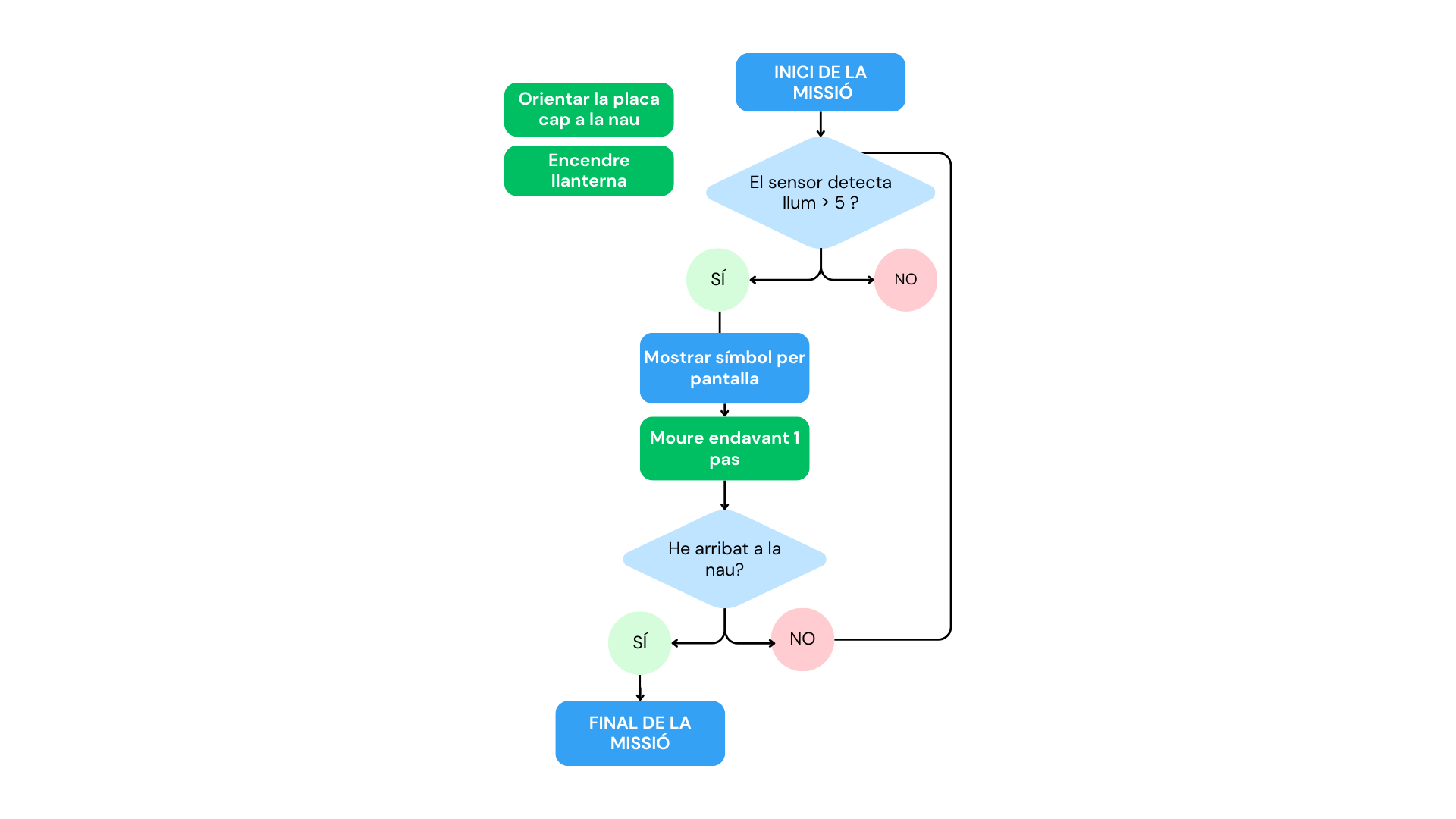
Diagrama de flux
En verd, les vostres accions.
En blau, les accions i decisions del robot.
Per aquest exemple s’ha utilitzat el valor 5, però caldrà ajustar aquest valor a les condicions de llum de cada aula.

Blocs recomanats
A continuació us donem algunes idees sobre els blocs de programació que podeu d’utilitzar:
👉🏾 Bàsic (per començar): 
👉🏾 Bàsic (per mostrar dades a la pantalla): 
👉🏾 Bàsic (per esborrar la pantalla): ![]()
👉🏾 Lògica (per prendre decisions): 
👉🏾 Sensors (per detectar llum o color): ![]()
Recomanacions
Abans de començar, és important que mesureu el valor de la llum a l’aula. Si la il·luminació és massa intensa, es recomana que abaixeu les persianes o apagueu els llums per obtenir, així, mesures més precises.
El valor del sensor de llum que s’ha emprat en l’exemple del catàleg d’activitats és de 600. Podeu variar aquest valor per ajustar-ho a la llum que arriba al robot. Per a un bon funcionament, es recomana fer servir un focus de llum potent i apropar-lo molt als sensors del robot.
Possibles millores
🔸Feu que el braçalet mesuri la intensitat de la llum.
Podeu mostrar la intensitat de la llum a la pantalla si programeu un bloc condicional que mostri una imatge en funció del valor detectat.
En primer lloc, registreu, fent servir una taula com la que us mostrem a continuació, els valors de llum que detecteu a l’aula (recordeu que heu de tenir molt poca llum a l’aula i encendre la llanterna):
| Distància a la llanterna | Valor del nivell de llum detectat | Gràfic a mostrar |
| Molt lluny | Inferior a 50 El sensor dona un valor de llum inferior a 50? La pantalla mostra una ratlla a la matriu de LEDS. Encara estem lluny de la nau! | ![]() |
| A prop | Entre 50 i 150 El sensor dona un valor de llum major a 50 però menor a 150? La pantalla mostra tres ratlles a la matriu de LEDS. Ens estem apropant a la nau! | ![]() |
| Molt a prop | Més de 150 El sensor dona un valor de llum major a 255? La pantalla mostra totes les ratlles a la matriu de LEDS. Hem arribat a la nau! | ![]() |

Altres millores possibles:
- Feu que s’emeti un so quan es detecti la màxima llum.
- Afegiu efectes sonors.
- Feu que en arribar a la nau (quan arribeu a la llanterna) apareguin imatges i sons de celebració.
- Milloreu o modifiqueu els gràfics a la matriu de LEDS per mostrar més acuradament el nivell de llum.
- Investigueu altres opcions de programació de la pantalla.
En aquest vídeo podeu veure com crear un braçalet per la micro:bit de forma senzilla:
Exemples i materials d’ajuda
En la guia ràpida “Com programar el sensor de llum” podeu veure un programa senzill per captar les dades de la llum i poder obtenir el nivell de llum ambiental per, després, programar els gràfics a la matriu de LEDS.
Tal com s’explica en la guia ràpida, una manera senzilla de mesurar el nivell de llum que rep la placa és fent servir el “port sèrie” i aquests blocs:


D’aquesta manera podeu tenir els valors numèrics en funció de si la placa està més a prop o més lluny de la llanterna.




Programació del robot
El robot Smart Cutebot no té un sensor de llum incorporat i, per tant, haureu de fer servir el de la placa micro:bit. Aquesta placa és necessària per programar i controlar el robot.
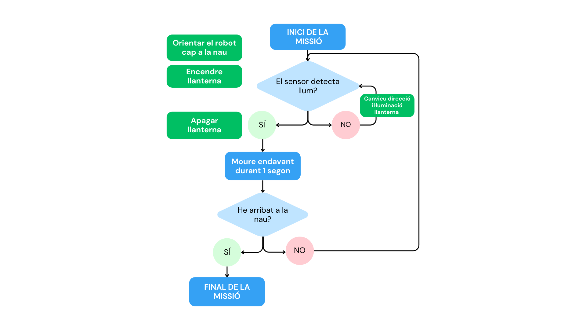
Col·loqueu el robot al terra i orienteu-lo cap a la nau (objecte que haureu fitxat al terra amb cinta adhesiva). Amb la llanterna, il·lumineu la placa micro:bit per tal de fer-lo avançar. Per tal de tenir més superfície de sensors lumínics, podeu treure el sensor d’ultrasons.

Quan els sensors detectin llum, faran que el robot avanci, durant 1 segon, cap endavant. Aquest procediment s’ha de repetir fins que el robot arribi a la nau i completi la missió.
Cal que programeu el Cutebot perquè en el moment que el sensor de llum no detecti cap llum, s’aturi.
Blocs recomanats
A continuació us donem algunes idees sobre els blocs de programació de makecode que podeu d’utilitzar
👉🏾 Bàsic: 
👉🏾 Acció (per moure’s endavant): ![]()
👉🏾 Acció (per aturar el vehicle): ![]()
👉🏾 Control (per repetir o prendre decisions): 
👉🏾 Operadors (per comparar nombres): 
👉🏾 Sensors (per detectar llum): 
Recomanacions
Abans de començar, caldrà conèixer el valor de la llum que teniu a l’aula, per poder establir el nivell de llum al bloc condicional que indica quan s’ha de moure el vehicle.
Si hi ha molta llum ambiental, s’aconsella que abaixeu les persianes o apagueu els llums, per evitar que el nivell de llum quan s’il·lumina el vehicle i el valor de llum ambiental de l’aula siguin massa similars.
Exemples i material de consulta


El sensor de llum
Per començar, mireu de respondre aquestes preguntes:
🔎 La placa ED1 té sensor de llum?
🔎 Si en té, on és?
🔎 Com funciona un sensor de llum?

Preparació de la missió
El vostre robot disposa d’un braçalet amb diversos sensors, però s’ha espatllat! El repte d’aquesta missió és construir un nou braçalet robòtic per ajudar el robot a complir la seva missió. Al llarg dels diferents reptes, anireu afegint noves funcions a aquest braçalet.
En aquest primer repte, l’objectiu és crear un braçalet que detecti la llum i ajudi el robot a arribar a la nau. Quan el sensor de llum detecti una certa intensitat lumínica, la placa mostrarà un símbol a la pantalla en funció de la quantitat de llum rebuda. Per fer-ho, necessitareu una llanterna o un focus de llum.

Què necessiteu?
La missió la fareu de peu, amb el braçalet lligat al canell.
✅ Situeu un alumne/a que porti el braçalet a un punt de l’aula.
✅ A una distància de 2 m d’aquest alumne/a situeu un altre alumne/a amb una llanterna i enceneu-la.
✅ Altres companys poden fer d’obstacles que impedeixin arribar a la nau seguint una única línia recta.
✅ L’alumne/a que porta el braçalet avançarà un pas cada cop que la placa detecti la llum, fins arribar a la nau. Que comenci l’aventura!
Programació de la placa
El sensor de llum mesura la intensitat de la llum ambiental. Funciona detectant la quantitat de llum que incideix a través seu i converteix aquesta informació en un senyal elèctric. La placa rep aquest senyal elèctric i activa diferents accions, com mostrar informació a la pantalla o activar altres components.
Per completar la missió, heu de seguir els següents passos:
- Orientació de la placa: Col·loqueu la placa en una posició adequada i, amb una llanterna, il·lumineu a distància el sensor de llum.
- Detecció de la llum: Quan el sensor detecti llum, la pantalla mostrarà un missatge i una imatge que us avisarà que aneu pel camí correcte (per exemple, una fletxa, una cara somrient, etc.), i podreu avançar pas a pas cap a la nau.
- Afegir un so: Podeu fer que quan la placa detecti la màxima intensitat de llum, reprodueixi un so, avisant que ja heu arribat a la nau (al vostre escenari, haureu arribat a la llanterna)
Poseu en marxa els vostres braçalets! Intenteu que hi hagi poca llum a l’aula i que la llanterna sigui la principal font de llum. Així, la placa detectarà millor el feix de llum.
Recomanem que, abans de programar, feu un petit programa que us ajudi a detectar els valors numèrics de la intensitat de la llum, tenint en compte les condicions ambientals de la vostra aula.
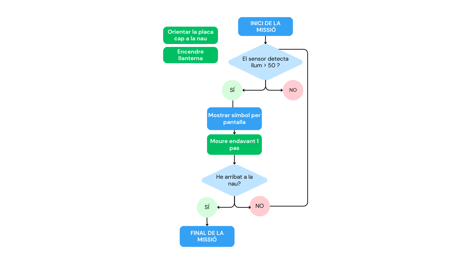
Diagrama de flux
En verd, les vostres accions.
En blau, les accions i decisions del robot.
Per aquest exemple s’ha utilitzat el valor 5, però caldrà ajustar aquest valor a les condicions de llum de cada aula.

Blocs recomanats
A continuació us donem algunes idees sobre els blocs de programació que podeu emprar amb MicroBlocks:
👉🏾 Control (per començar): ![]()
👉🏾 Control (bucle repetir sempre): ![]()
👉🏾 Control (condició): 
👉🏾 Operadors (per comparar nombres): ![]()
👉🏾 Sensors bàsics (lectura del sensor de llum): ![]()
👉🏾 Tons (per fer sonar un so): ![]()
👉🏾 Pantalla LED (per mostrar imatges): 
👉🏾 Pantalla TFT (per mostrar valors numèrics a la pantalla): ![]()
Recomanacions
Abans de començar, és important que mesureu el valor de la llum a l’aula. Si la il·luminació és massa intensa, es recomana que abaixeu les persianes o apagueu els llums per obtenir, així, mesures més precises.
El valor del sensor de llum que s’ha emprat en l’exemple del catàleg d’activitats oscil.la entre 0 i 500. Podeu variar aquest valor per ajustar-lo a la llum que arriba al robot. Per a un bon funcionament, es recomana que feu servir un focus de llum potent i l’apropeu molt als sensors del robot. També recomanem que l’aula estigui a les fosques.
Millores del programa
🔸 El braçalet mesura la intensitat!
Podeu mostrar la intensitat de la llum a la pantalla si programeu un bloc condicional que mostri una imatge en funció del valor detectat.
En primer lloc, registreu, fent servir una taula com la que us mostrem a continuació, els valors de llum que detecteu a l’aula (recordeu que heu de tenir molt poca llum a l’aula i encendre la llanterna):
| Distància a la llanterna | Valor del nivell de llum detectat | Gràfic a mostrar |
| Molt lluny | Inferior a 50 El sensor dona un valor de llum inferior a 50? La pantalla mostra una ratlla al gràfic. Encara estem lluny de la nau! | |
| A prop | Entre 50 i 300 El sensor dona un valor de llum major a 50, però menor a 300? La pantalla mostra dues ratlles al gràfic. Ens estem apropant a la nau! | |
| Molt a prop | Més de 300 El sensor dona un valor de llum major a 300? La pantalla mostra totes les ratlles al gràfic. Hem arribat a la nau! |
A continuació, programeu el sensor de llum fent servir el condicional i els operadors següents :

- Feu que s’emeti un so quan es detecti la màxima llum.
- Afegiu efectes sonors.
- Feu que en arribar a la nau (quan arribem a la llanterna) apareguin imatges i sons de celebració.
- Milloreu o modifiqueu els gràfics que es veuen a la pantalla per mostrar més acuradament el nivell de llum.
- Investigueu altres opcions de programació de la pantalla.
En aquest vídeo podeu trobar un exemple de com crear de forma senzilla el braçalet:
Font: Plan Ceibal micro:bit https://ceibal.edu.uy/













