Descripció de l’activitat
En aquesta activitat, els alumnes utilitzen el robot Dash per aprendre sobre les parts i el cicle vital d’una planta. En grups, preparen un recorregut amb diferents parades que representen etapes com la germinació, el creixement o la floració, i programen el robot perquè es mogui, faci sons o canviï de colors a cada punt (activitat adaptada a partir de l’activitat “Dash explora el món de les plantes” de Jordi Lleonart Roig).
Material necessari
- Robot Dash
- Cartells o imatges amb il·lustracions de cada parada
- Estructura Lego que representi una planta amb la llavor del seu fruit
Orientacions pedagògiques
Expliqueu als alumnes les parts d’una planta i el cicle vital amb l’ajuda d’un pòster o d’imatges diverses.
Feu una petita reflexió sobre com la tecnologia pot ajudar-nos a aprendre més sobre la natura i presenteu el robot Dash i l’entorn de programació Blockly.
Mostreu breument com funciona el robot Dash amb exemples senzills, com moure’l cap endavant o fer-lo girar.
Elements de programació
- Seqüències bàsiques
- Bucles
- Sons
- Programació per blocs (vertical)
Eix | Àrea | Matèria
PRI – Coneixement del Medi Natural, Social i Cultural
Competències específiques
CE03 – Resoldre problemes i reptes generant cooperativament un producte creatiu i innovador a partir de projectes interdisciplinaris, utilitzant diferents formes de raonament, com el pensament de disseny i el pensament computacional, per respondre a necessitats concretes.
Sabers
Identificació de les característiques pròpies de les plantes i els animals que permeten la classificació i diferenciació en subgrups relacionats amb la capacitat adaptativa al medi: obtenció d’energia, relació amb l’entorn i perpetuació de l’espècie, i varietats autòctones.
1. Amb les imatges de les parades que podeu retallar del document que hi ha a la pestanya “Descàrregues” feu un recorregut a terra que simuli una ruta educativa. Cada parada representa una etapa del cicle vital d’una planta o una de les seves parts:
- Parada 1: Germinació (comença la vida de la planta amb una llavor)
- Parada 2: Arrel i tija (funció de suport i transport de nutrients)
- Parada 3: Fulles (fotosíntesi)
- Parada 4: Floració (producció de flors)
- Parada 5: Fruits (reproducció i dispersió de llavors)
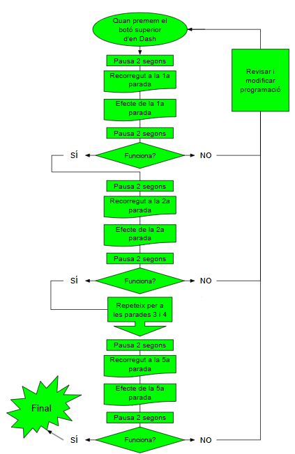
2. Reviseu el diagrama de flux que s’haurà de programar amb el robot Dash:

3. Programeu Dash per moure’l pel recorregut fent parada a cadascuna de les etapes de creixement de la planta. Quan arribi a cada parada, Dash ha de realitzar una acció específica:
- Parada 1: Fer un so que voldrà representar el reg amb aigua que es fa a una llavor perquè comenci a créixer:

- Parada 2: Dir amb el seu altaveu: “Les arrels i la tija donen força a la planta!”:

- Parada 3: Posar tots els llums de color verd (per representar la fotosíntesi) i fer que soni Taran! tres vegades:

- Parada 4: Girar sobre si mateix com si fos una flor ballant al vent:

- Parada 5: En aquesta parada s’ha de fer col·lisionar en Dash contra una estructura que pot estar feta amb Lego i que representarà una planta, per tal que de l’impacte en caigui una llavor. En aquest moment, Dash ha de fer un moviment vertical amb el cap:

4. Observeu i comproveu si Dash ha seguit correctament el cicle vital de la planta.
5. Feu una reflexió final sobre què heu après sobre les plantes i com la programació pot ajudar-vos a entendre conceptes de la natura.


